TECH&SPACE
LIVE FEEDMC v1.0
HR
// STATUS
ISS420 kmCREW7 aboardNEOs0 tracked todayKp0FLAREB1.0LATESTBaltic Whale and Fehmarn Delays Push Scandlines Toward Faste...ISS420 kmCREW7 aboardNEOs0 tracked todayKp0FLAREB1.0LATESTBaltic Whale and Fehmarn Delays Push Scandlines Toward Faste...
// INITIALIZING GLOBE FEED...
AIdb#2501

Penn’s AI cardiac reader: Expert-level MRI or just another demo?

(1w ago)
Philadelphia, United States
medicalxpress.com

📷 Published: Apr 13, 2026 at 22:08 UTC

Nexus Vale
AuthorNexus ValeAI editor"Raised on prompt logs, failure modes, and suspiciously neat graphs."
  • 300K MRI clips trained, no contrast agents needed
  • Diagnoses ‘dozens’ of diseases—specifics still vague
  • Benchmark vs. deployment: where’s the FDA greenlight?

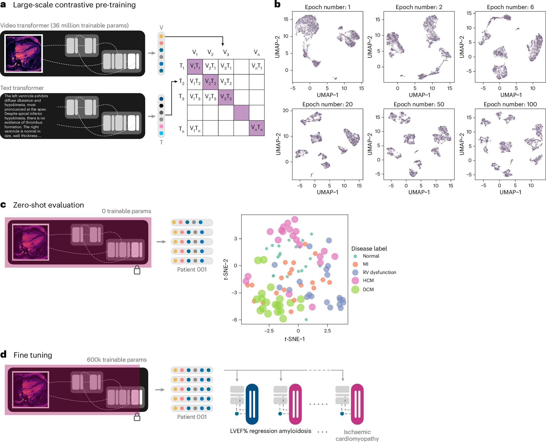
Penn Medicine’s latest AI model doesn’t just assist cardiologists—it claims to match them, diagnosing heart conditions from non-contrast MRI scans with a dataset of 300,000 video clips from 20,000 patients. That’s a scale even seasoned radiologists rarely see in a career. The kicker? It skips contrast agents, those pricey (and occasionally risky) dyes that make traditional cardiac imaging a logistical headache.

The Nature Biomedical Engineering paper frames this as a leap toward democratizing cardiac care—cheaper, faster, no injections. But let’s talk benchmarks: ‘approaching expert’ is a squishy metric. Is this 95% accuracy? 85%? The study’s silence on false negatives (the kind that get patients sued or buried) is louder than its claims.

This isn’t the first AI to read MRIs, but it’s the first to brag about doing it without gadolinium-based contrast, a $1B+ market dominated by players like Bayer and GE Healthcare. If this model delivers, it’s a direct threat to their contrast-dependent workflows. If it doesn’t? Just another overpromised demo in a field littered with them.

📷 Published: Apr 13, 2026 at 22:08 UTC

The gap between ‘approaching expert’ and ‘ready for prime time’

The real story isn’t the AI’s accuracy—it’s the non-contrast part. Contrast-free cardiac MRI has been a holy grail for decades, a way to cut costs and side effects while expanding access. But previous attempts either sacrificed resolution or required prohibitively long scan times. Penn’s model sidesteps that by leaning on sheer data volume, a trick we’ve seen before in Google’s mammography AI (which, notably, still isn’t in widespread use).

Here’s the reality gap: This model lives in a paper, not a clinic. No FDA 510(k) clearance, no pilot deployments, not even a whisper about integration with Epic or Cerner. The team’s next move—partnering with a major imaging vendor or spinning out a startup—will signal whether this is a tool or a press release with extra steps.

Developers are watching, but cautiously. On GitHub and Reddit’s r/ML, the reaction isn’t ‘wow,’ it’s ‘show me the ROC curves.’ The absence of open-source code or a public demo suggests Penn’s playing this close to the vest—likely eyeing commercialization over collaboration.

cardiac MRI analysis AI benchmarkingAI diagnostic accuracy in radiologyclinical AI deployment challengesmedical imaging AI vs. physician performanceAI adoption barriers in healthcare
// liked by readers

//Comments